河南省加快制造业“六新”突破实施方案
为抓住新一轮科技革命和产业变革的历史机遇,把“六新”(新基建、新技术、新材料、新装备、新产品、新业态)突破作为提升战略竞争力的关键举措和重要标志,找准着力点、突破口,开辟发展新领域、新赛道,塑造发展新动能、新优势,加快推进新型工业化,制定本方案。
一、总体要求
(一)指导思想。以习近平新时代中国特色社会主义思想为指导,深入贯彻落实党的二十大、二十届二中全会精神和习近平总书记视察河南重要讲话重要指示,锚定“两个确保”,实施“十大战略”,以制造业高质量发展为主攻方向,以科技创新为引领,前瞻布局新基建、聚力攻克新技术、大力发展新材料、积极打造新装备、多元拓展新产品、加快培育新业态,推动以“六新”突破为标志的新型工业化发展,提高产业链、供应链韧性与安全水平,为中国式现代化建设河南实践构筑强大物质技术基础。
(二)主要目标。到2025年,“六新”突破取得明显成效,新基建逐步夯实、新技术群体突破、新材料迭代更新、新装备规模提升、新产品持续涌现、新业态普遍形成,推动形成以传统产业为基础、新兴产业为支柱、未来产业为先导的先进制造业体系,制造业增加值占生产总值比重、战略性新兴产业占规模以上工业增加值比重均超过30%,壮大7个先进制造业集群和28个重点产业链,产业链、供应链韧性和安全水平明显提升,先进制造业综合实力进入全国前列。
二、前瞻布局新基建
坚持适度超前、统筹布局,加快建设泛在先进的信息基础设施,深度融入“东数西算”算力枢纽体系,实施“区块链+”赋能行动,积极布局创新基础设施,加快构建系统完备、高效实用、智能绿色、安全可靠的新基建体系。
(一)优化升级网络基础设施。
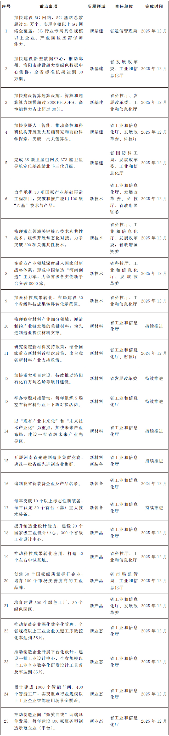
1.加快建设5G(第五代移动通信技术)网络。统筹5G网络规划布局,推广应用节能5G基站,推动老旧高能耗设备退网和升级改造,推动网络共建共享,实现产业园区、交通枢纽、旅游景区等重点场所全覆盖。深入实施“5G+”示范工程,在智能制造、现代服务业、智慧城市等领域打造一批标杆应用场景,支持有条件的企业参与5G应用示范和推广。到2025年,全省5G基站总数超过25万个,实现乡镇以上5G网络全覆盖,5G行业专网具备规模以上企业、产业园区按需保障能力。(责任单位:省通信管理局)
2.改造优化宽带网络。加快建成全面覆盖城市建成区和有条件乡镇的“双千兆”网络基础设施,持续优化光纤宽带网络架构,实施郑州国家级互联网骨干直联点提升工程,争创国家(郑州)新型互联网交换中心,打造千兆网络示范省。建设新一代超大容量、超长距离、智能调度的光传输网,构建四级算力时延圈。到2025年,力争互联网骨干直联点总带宽超过3000G,10G—PON(万兆无源光网络)以上端口达到150万个,实现城市、乡镇和重点行政村普遍具备千兆光纤网络接入能力。(责任单位:省通信管理局)
3.积极布局卫星互联网。合理布局北斗系统、遥感卫星等基础设施。构建“河南系”高中低轨卫星融合星座,整合提升全省北斗地基增强系统,建设国家北斗导航位置服务数据中心河南分中心。统筹建设卫星接收站网等地面设施,实现多站协同运行。到2025年,完成38颗卫星组网及373座卫星导航定位基准站北斗三代升级,建成立足中部、服务全国、面向全球的卫星运营和应用服务中心。(责任单位:省发展改革委、工业和信息化厅、自然资源厅、国防科工局)
(二)统筹布局算力基础设施。
1.加快建设新型数据中心。加快中国移动(河南)数据中心、中国联通中原数据基地、中国电信郑州航空港数据中心等项目建设。引导超大型、大型数据中心集聚发展,推动郑州、洛阳市建设超大型绿色数据中心集群,争取全国路网客户服务数据中心、国家工业互联网大数据中心、国家水利大数据灾备中心落地我省。到2025年,全省标准机架达到30万架。(责任单位:省发展改革委、工业和信息化厅、通信管理局)
2.加快建设智算超算设施。加快中原人工智能计算中心(二期)等项目建设,支持郑州、洛阳市打造全栈国产化智能计算中心,鼓励各地按需建设智算中心。围绕数字经济、高端装备、人工智能等重点领域实施一批超算创新生态专项,提升国家超算郑州中心发展水平。建立算力交易市场运营机制,鼓励各地为中小企业、科研机构提供普惠算力资源,降低算力使用成本和门槛。到2025年,智算和超算算力规模超过2000PFLOPS(每秒浮点运算次数),高性能算力占比超过30%。(责任单位:省科技厅、发展改革委、工业和信息化厅、通信管理局、科学院)
(三)积极发展技术基础设施。
1.加快发展人工智能。依托战略支援部队信息工程大学、郑州大学、省科学院、嵩山实验室等高校和科研机构,开展重大基础研究和前沿科学探索。支持郑州数据交易中心探索建设公共数据专栏、社会数据和城市专区,引导国家超算郑州中心、中原人工智能计算中心联合科研机构和龙头企业共建公共数据训练集。加快建设数据标注行业标准体系,支持商丘、安阳市打造高水平数据标注产业集群。到2025年,突破一批关键算法,初步建成较为完善的算法转化与应用生态。(责任单位:省工业和信息化厅、发展改革委、科技厅、行政审批政务信息管理局)
2.加快发展区块链。鼓励高校、科研机构和龙头企业开展联合攻关,研发面向国产操作系统和芯片的区块链底层技术,打造省级区块链安全技术检测中心、安全态势感知平台。在省、市两级政务云开发部署“河南链”公共基础平台,推动在政务服务、民生服务等领域示范应用。鼓励企业面向智能制造、民生服务、社会治理、乡村振兴等领域建设行业联盟链,打造应用服务平台。到2025年,全省多领域、多场景、标准统一的“河南链”服务体系全面建成。(责任单位:省委网信办、省工业和信息化厅、发展改革委、科技厅、行政审批政务信息管理局)
3.加快发展工业互联网。支持企业运用新型网络技术建设企业内网,打造内网改造标杆和5G全连接工厂。加快洛阳、许昌、漯河等市工业互联网标识解析二级节点应用推广,支持有条件的地方依托骨干企业新建一批二级节点。建设全省工业互联网公共服务平台,打造制造业“智慧大脑”,构建多层次工业互联网平台体系。到2025年,打造100个制造企业内网改造标杆,建设10个左右工业互联网标识解析二级节点,基本建成覆盖制造业重点领域的工业互联网平台体系。(责任单位:省工业和信息化厅、通信管理局)
三、聚力攻克新技术
紧盯关键共性技术、前沿引领技术、现代工程技术、迭代性颠覆性技术,加快建设高水平产业科技创新体系,协同开展技术攻关,促进创新成果转化运用,推动产学研用深度融合。
(一)提升产业基础能力。深入实施产业基础再造工程和重大技术装备攻关工程,聚焦“六基”(基础零部件和关键元器件、基础材料、基础工艺、基础技术、基础软件、产业技术基础)关键领域,定期更新重点领域产业基础攻关目录,通过“揭榜挂帅”“赛马”等方式,着力突破一批“卡脖子”关键技术。在重点领域布局一批产业基础共性技术中心,提升与产业基础发展相适应的计量、标准、认证认可、检验检测、试验验证等支撑能力。到2025年,力争承担30项国家产业基础再造工程项目,突破和推广应用100项“六基”技术与产品。(责任单位:省工业和信息化厅、发展改革委、科技厅、省政府国资委)
(二)攻坚关键共性技术。结合制造业重点产业链图谱清单,梳理重点领域关键核心技术和共性技术,组织开展常态化对接,吸引高校、科研机构和企业联合攻关,努力实现进口替代、高端替代。聚焦国家战略需求和产业发展最前端,强化战略性技术研发,在人工智能、集成电路、柔性电子、量子信息、生命健康等领域,力争取得原创性科技成果。到2025年,力争突破200项关键共性技术。(责任单位:省科技厅、工业和信息化厅、发展改革委,省政府国资委)
(三)建设重大创新平台。支持企业建设重点实验室、产业研究院、中试基地、制造业创新中心等创新平台,持续加大研发投入力度,积极推动规模以上工业企业研发机构、研发活动全覆盖。充分发挥国家、省重点实验室技术优势,与企业联合开展技术攻关、示范应用和推广。强化企业和各类创新平台协同攻关,构建覆盖全产业链条的协同创新网络。到2025年,力争省级各类创新平台突破8000家,在重点产业领域深度融入国家创新战略体系,形成中国制造“河南创造”主力军。(责任单位:省科技厅、工业和信息化厅、发展改革委、省政府国资委)
(四)推进科研设施共享。坚持制度推动、信息共享、资源统筹、奖惩结合,推动重大科研基础设施和大型科研仪器开放共享,将符合条件的科研设施、仪器全部纳入统一网络平台,按照不同领域或仪器功能实行分类开放共享。加强激励引导和考核奖惩,加快推进科研设施与仪器向社会用户开放,提高科技资源利用效率,将科技资源转化为创新发展优势。(责任单位:省科技厅、教育厅、工业和信息化厅、发展改革委)
(五)加强科技成果转化。完善科技成果转化机制,发挥科技成果转化基金作用,推进省级科技成果转移转化示范区建设,推动更多创新成果就地转移转化。开展创新产品综合推广场景行动,促进首台(套)重大技术装备、首批次重点新材料、首版次软件等推广应用和产业化。到2025年,全省布局建设50个省级科技成果转移转化示范区。(责任单位:省科技厅、工业和信息化厅、发展改革委、教育厅、省政府国资委)
四、大力发展新材料
将新材料作为新兴产业发展的基石和先导,聚焦先进基础材料、关键战略材料、前沿新材料等领域,推动全省新材料产业产品高端化、结构合理化、发展绿色化、体系安全化。到2025年,全省新材料产业规模突破1万亿元,实现从原材料大省向新材料强省转变,为制造强省建设提供有力支撑。
(一)提质发展先进基础材料。
1.先进钢铁材料。推进先进钢铁材料产业精品化、优特化、品质化、特色化发展,大力发展EP防爆钢、超高强钢等高品质特殊钢,重点开发智能制造、轨道交通等领域高端装备用钢,突破发展海洋工程装备和高技术船舶用特种棒线材、板材、管材以及高强度汽车钢等尖端产品,加快发展高端轴承钢、齿轮钢等核心基础零部件用钢,依托河南钢铁集团打造全国一流大型钢铁企业,优化钢铁产业布局,引领先进钢铁材料全产业链提升。(责任单位:省工业和信息化厅、省政府国资委)
2.先进有色金属材料。推动先进有色金属材料产业延伸高端产品链条,实现从材料向器件、装备跃升。突破铝基复合材料、高端工业型材等关键技术,大力发展新能源、航空航天等领域轻量化高端铝材,推动铝合金向高端精品铝加工延伸。加快发展高精度铜板带、高端铜箔等铜基新材料,推进高端铜基材料在高端装备、新能源汽车等领域应用。推进研发低成本高纯镁提纯精炼、高性能铸造镁合金和镁铝复合材料等制备及精密成型技术,拓展轻量化高强度镁合金在军工、电子信息等领域应用。发展超宽高纯度高密度钨钼溅射靶材、电子功能钨钼新材料及精深加工产品。加强铅锌冶炼伴生有价金属提取、提纯等技术研发应用,提高资源综合利用率。(责任单位:省工业和信息化厅、教育厅、地方金融管理局、财政厅、科技厅)
3.先进化工材料。推进先进化工材料产业向功能化学品、专用化学品、精细化学品发展,延伸发展下游高端产品,实现从关键基础原料到高端化工新材料跨越。大力发展特种尼龙纤维、尼龙切片等尼龙新材料,发展尼龙注塑、聚氨酯精深加工,打造国内领先的尼龙新材料生产研发基地。加快推动可降解材料、生物基材料、先进膜材料、氟基新材料、盐化新材料向终端及制成品方向发展,推动产品迭代升级。(责任单位:省工业和信息化厅、自然资源厅、应急厅、科技厅)
4.先进无机非金属材料。推进先进无机非金属材料向绿色化、功能化、高性能化方向提升,实现从耐材、建材等传统领域向电子信息、航空航天等新兴领域拓展。重点发展芯片制造、油气钻探等领域用复合超硬材料及制品和关键装备,扩大应用领域,打造全球最大的超硬材料研发生产基地。聚焦细分领域,加快发展吸附分离、高效催化分子筛材料,空心玻璃微珠材料,气凝胶材料等先进无机非金属材料,重点发展功能耐火材料、高效隔热材料、氢冶金用关键耐火材料等,积极发展优质浮法玻璃、超薄玻璃等新型玻璃和特种水泥、绝缘及介质陶瓷等新型建材。(责任单位:省工业和信息化厅)
(二)培育壮大关键战略材料。
1.电子功能材料。加快发展半导体、光电功能材料、新型电子元器件材料产业,打造全国新兴先进电子材料基地。加快布局发展氮化镓、碳化硅、磷化铟等半导体材料,开发Micro—LED(微米发光二极管)、OLED(有机发光二极管)用新型发光材料,薄膜电容、聚合物铝电解电容等新型电子元器件材料,电子级高纯试剂和靶材、封装用键合线、电子级保护及结构胶水等工艺辅助及封装材料。加快湿电子化学品、高纯特种气体、高纯金属材料研发和规模化生产。(责任单位:省工业和信息化厅、科技厅)
2.高性能纤维材料。重点研发48K以上大丝束、T1100级碳纤维制备技术,重点发展玄武岩纤维、电子级玻璃纤维等高性能纤维材料,推动碳纤维在汽车制造、航空航天等领域应用,建设国内最大的碳纤维生产基地。重点突破对位芳纶原料高效溶解等关键技术和大容量连续聚合、高速纺丝等制备技术,推动产业链向航空航天、国防军工等领域延伸。重点发展超高分子量聚乙烯板材、薄膜、纤维等制品,拓展在机械制造、医疗器械等领域应用。加快发展光致变色纤维、温感变色纤维等功能化、差别化再生纤维素纤维和差别化氨纶纤维,推动氨纶产业发展壮大。(责任单位:省工业和信息化厅、科技厅)
3.新型动力及储能电池材料。大力发展正负极、电解液、隔膜等金属离子电池材料,布局发展钠离子电池、全(半)固态电池产业。突破发展质子交换膜、膜电极、催化剂和扩散层等氢燃料电池关键材料,建设国家氢燃料电池产业基地。重点发展晶体硅光伏电池材料和化合物薄膜,开发大尺寸单晶硅、多晶硅太阳能硅材料、多晶硅薄膜等,研发新型高效钙钛矿电池材料和铜铟镓硒等薄膜电池材料,打造“硅烷—颗粒硅—单晶硅片—电池片—组件—电站”产业链。(责任单位:省工业和信息化厅、发展改革委、科技厅)
4.生物医用材料。重点研发体外膜肺氧合机用中空纤维膜、CT(电子计算机断层扫描)用弥散强化金属及合金等医疗装备材料,打造一批医疗装备材料生产基地。加快发展用于心血管、人工关节等临床治疗的功能性植/介入医用材料,推动聚乳酸可降解材料在医用领域应用。突破发展医用苯乙烯类热塑性弹性体、生物相容性材料、生物墨水、医用级聚砜/聚醚砜材料等先进材料,推动医疗耗材产业高端化发展。(责任单位:省工业和信息化厅、医保局、卫生健康委、医学科学院)
5.节能降碳环保材料。加快发展基于溶剂、膜材料、金属有机框架等碳捕集材料,重点研发CO2(二氧化碳)合成低碳烯烃、芳烃、醇酯等碳利用技术,加快发展结构装饰一体化保温板材、节能自保温型墙体及材料,推动珍珠岩保温材料、超高保温节能玻璃等产品研发应用。大力发展水污染治理、工业废气处理等领域催化剂材料、混合基质膜、高性能中空纤维膜,加强相关技术研发和产品推广,研发推广有害物质含量低的涂料、油墨等材料,减少有害物质源头使用。(责任单位:省工业和信息化厅、生态环境厅)
(三)抢滩占先前沿新材料。
1.纳米材料。积极发展金属、陶瓷、复合材料等领域纳米材料,开发电子级球形纳米材料、稀土纳米材料等产品,前瞻布局发展量子点发光材料、球形氧化铝氮化硼导热材料等先进纳米材料,加快济源纳米材料产业园建设,支持碳纳米管、分子筛等细分领域持续壮大。(责任单位:省工业和信息化厅、科技厅)
2.石墨烯材料。重点发展石墨烯储能器件、功能涂料等特种功能产品,拓展在防腐涂料、触摸屏等领域应用,开发基于石墨烯的散热、传感器材料等,研发规模化制备和微纳结构测量表征等关键技术,开发大型石墨烯薄膜制备设备及计量检测仪器,加快建设一批石墨烯产业基地。(责任单位:省工业和信息化厅、科技厅)
3.增材制造材料。加快发展3D打印专用钛合金、铝合金等金属粉末,开发高性能稳定性光敏树脂、粘结剂、工程塑料与弹性体和碳化硅、氮化硅等陶瓷粉末、片材,研发金属球形粉末、纳米改性球形粉体等材料成形与制备技术,加快培育增材制造材料产业。(责任单位:省工业和信息化厅、科技厅)
4.先进复合材料。大力发展超导复合材料、碳/碳复合材料等,开发高性能碳纤维、硼纤维、碳化硅纤维等增强体和先进树脂、合金、陶瓷等基体材料,开展高熵合金、液态金属等先进合金研究,打造“高性能纤维—先进复合材料—功能部件”产业链。(责任单位:省工业和信息化厅、科技厅)
五、积极打造新装备
改造提升传统优势装备、培育壮大新兴装备、加快布局战略前沿装备,加快装备制造业大型化、智能化、服务化、国际化转型。到2025年,全省新装备产业规模突破6000亿元,形成一批特色优势产业集群,再造装备制造业新优势。
(一)改造提升传统优势装备。
1.矿山装备。突破综采综掘、选矿成套核心技术,加快发展大型矿山综合采掘成套设备、露天矿成套设备、大型选矿粉磨设备等装备,提升高端矿山装备供给能力。加快研制纯电动矿用自卸车、智能挖掘机、智能钻机等矿山开采装备,为绿色矿山建设提供先进装备支撑。加快5G、物联网等新一代信息技术融合应用,突破发展一批智慧矿山装备。(责任单位:省工业和信息化厅、发展改革委)
2.掘进装备。聚焦隧道掘进机、隧道机械化专用设备、地下空间开发等产业发展需求,重点发展大功率、高速度、强适应、智能化新型盾构成套装备,大力发展多模式盾构机、大吨位装载机、大型路面施工机械等优势装备产品。加快发展“大”“小”“异”不同断面及土压、泥水、硬岩等不同适应性的全系列掘进装备,满足各种工程应用需求。紧盯智能传感器、控制器、电气元件等掘进装备产业链关键环节,做优关键零部件配套产业。(责任单位:省工业和信息化厅、发展改革委)
3.电力装备。围绕特高压电网建设,持续开展特高压输变电、柔性直流输电等关键技术攻关,加快特高压换流阀、控制保护、GIS(气体绝缘开关设备)等关键零部件迭代升级。大力发展大容量海上风机新装备,提高风轮叶片、齿轮箱、大容量发电机及变流器、偏航系统等配套水平,加快发展海上风电换流阀和控制保护、高精度直流测量、数字换流站、低频输电断路器等产品,提升新型变配电装备供给水平。(责任单位:省工业和信息化厅、发展改革委)
4.农机装备。加快发展新型智能大功率拖拉机及智能耕种机、联合收获机、秸秆收集处理机等新型耕种收获装备,突破高效节能、远程运维、智能控制等关键技术,加快开发生产大功率发动机、200马力以上拖拉机底盘、湿式离合器等关键核心零部件,发展植保无人机和水田植保机械、节水灌溉与水肥一体化装备等。(责任单位:省工业和信息化厅、科技厅、发展改革委)
5.起重机械。加大桥式起重装备、门式起重装备、悬臂起重装备等产品智能化研发力度,加快突破轻量化技术,提升安全监控、故障诊断、精确定位等成套设计水平,持续推出迭代升级产品。加快开发大吨位起重机发动机和钢丝绳、大载荷断开式车桥和大扭矩自动变速箱等关键核心部件,提升本地配套能力。(责任单位:省工业和信息化厅、发展改革委)
(二)发展壮大新兴高端装备。
1.节能环保装备。巩固提升节能电机、大气污染治理装备、大气监测仪器等领域优势,加快发展飞灰、铝灰、赤泥等难消耗固体废物的规模化利用技术装备,补齐激光器、密封件、燃烧器和高效电机等关键核心零部件短板,提升节能环保装备供给能力。以建设绿色工厂、绿色园区、绿色供应链为抓手,推动节能环保装备示范应用,大力发展节能环保服务业,完善节能环保装备产业链条。(责任单位:省生态环境厅、发展改革委、工业和信息化厅)
2.数控机床。坚持突出重点、应用带动、质量先行,聚焦关键部件、专用数控机床和高档数控系统,重点突破数字化设计、高精度加工成型等高档数控机床关键共性技术,面向机械、汽车、航空航天等应用市场,巩固提升轴承等专用机床领先优势,扩大中高端通用机床规模,全面提升现有产品专业化、精细化水平。(责任单位:省工业和信息化厅、发展改革委)
3.机器人。围绕关键零部件制造、智能化发展和行业应用,推动机器人产业高端化、特色化发展。面向工业生产各个环节,重点发展高精度、高可靠性焊接、装配、搬运、喷涂等工业机器人。面向危险品操作、消防等领域,着力开发消防救援、巡检、特种作业机器人。围绕居民生活需求,积极发展医疗健康、家庭服务、教育娱乐等服务型机器人。(责任单位:省工业和信息化厅、发展改革委)
4.高端仪器仪表。开展新一代激光器、日盲紫外探测器、高精度电流互感器等部件共性技术攻关,加快突破质谱、光谱、色谱、电镜等高端测量分析关键技术,为高端仪器发展提供基础支撑。开展新一代智能仪表研发,支持关口用高精度电能表、控制系统及特种测控仪表等研究,进一步提升体外诊断仪器、气体传感器等优势领域研发能力。(责任单位:省工业和信息化厅、科技厅、发展改革委)
(三)引育发展战略前沿装备。
1.航空航天装备。发展航空器整机、光电探测器等装备,加快军用航空机载装备开发和迭代升级。开展千公里级激光雷达、星间骨干网激光通信等关键部组件研发,强化航空航天连接器、宇航级管路件等技术和产品研发攻关,提升关键组件配套能力。开发卫星多功能模组和智能终端产品,提升遥感卫星制造能力,推动商业卫星批量化设计、研发与低成本制造,打造全国卫星及应用产业高地。(责任单位:省工业和信息化厅、科技厅、国防科工局、发展改革委)
2.氢能装备。聚焦制氢、储氢、加氢、氢能发电等环节,全面提升高端氢能装备供给能力。突破低成本、高效率、长寿命质子交换膜电解制氢、高温固体氧化物电解制氢成套工艺,加快发展制氢装备、氢气纯化装备和储氢供氢装备,提升关键阀体和高压件配套水平。开展质子交换膜燃料电池关键材料、部件批量制备技术研发攻关,研发燃料电池系统、车载供氢系统等氢能发电装备。(责任单位:省工业和信息化厅、发展改革委)
3.储能装备。强化先进储能技术攻关,重点发展规模储能用锂离子电池、液流电池、大容量超级电容储能等储能设备,发展储能能量管理系统、储能变流器等新装备,促进分布式利用技术与储能技术融合发展。开展退役动力电池储能梯级利用技术、新能源综合利用与电力储能系统集成技术等研究,研发储能电池及系统在线检测、状态预测和预警技术及装备。(责任单位:省工业和信息化厅、发展改革委)
六、多元拓展新产品
深入实施制造业“三品”(增品种、提品质、创品牌)战略,推动新技术、新设计、新材料、新工艺对供给体系增势赋能,扩大高质量产品和服务供给,推动河南制造向河南创造转变、河南速度向河南质量转变、河南产品向河南品牌转变。
(一)加大新品研发力度。支持企业走“生产一代、储备一代、研制一代”发展道路,加大新产品研发投入力度,加快产品迭代升级,提高市场竞争力。鼓励传统产业企业瞄准消费升级趋势,积极调整产品结构,大力实施技术改造,提升中高端产品供给水平。支持新兴产业和未来产业企业立足提升产业链现代化水平,加快研发一批填补国内外空白的高精尖产品。(责任单位:省科技厅、工业和信息化厅、财政厅)
(二)提高工业设计水平。鼓励企业优化提升产品功能、结构、形态及包装设计能力和水平,加快发展智能化产品、节能环保产品、适老化产品和创意产品。在重点产业领域培育建设一批省级、国家级工业设计中心和研究院,定期举办省级工业设计大赛,推广先进设计理念,加强人才交流合作。引导装备制造企业提升集成设计和解决方案服务能力,食品企业提升产品功能、包装和品牌设计能力,钢铁、有色、化工、建材企业提升节能环保绿色设计能力,家电家居企业提升智能化、适老化设计能力,纺织服装企业提升时尚创意设计水平。加快补齐高端装备、新能源汽车、新一代信息技术、生物医药、氢能储能等领域设计短板。到2025年,全省建设20个国家级工业设计中心、300个省级工业设计中心。(责任单位:省工业和信息化厅、发展改革委、生态环境厅)
(三)打造中试验证平台。围绕制造业重点产业链加快布局一批发展成熟、适应产业需要、覆盖细分领域的中试基地,畅通科技成果转化渠道。支持科研机构、高校和具有公共服务能力的科技型企业等建设一批功能齐全、开放共享的通用服务型中试基地,发挥其特色学科与研究领域优势,与地方主导产业或特色产业相结合。依托龙头企业、各类开发区等建设一批能完善发展创新链、既自给自足又对外开放的特色服务型中试基地,为扩散新技术和新模式、孵化新企业、培育新业态提供有力支撑。到2025年,全省打造50个左右中试基地。(责任单位:省科技厅、工业和信息化厅)
(四)加强质量品牌建设。实施制造业卓越质量工程,引导企业实施以质量为核心的品牌发展战略,开展质量管理体系标准贯标行动。开展质量管理数字化“深度行”行动,培育一批省级和国家级质量标杆示范企业。组织开展制造业可靠性提升行动,健全可靠性标准体系,加强质量与可靠性技术创新和推广应用,遴选一批典型案例。加强标准、计量、试验测试等质量基础能力建设,鼓励企业参与制定行业及国家标准,加强产业技术基础公共服务平台建设,支持行业协会等组织开展质量品牌培训、咨询、诊断等服务。到2025年,创建50个国家级质量标杆企业,培育100个市场美誉度高的工业品牌。(责任单位:省市场监管局、工业和信息化厅)
(五)促进资源循环利用。大力发展绿色新产品,将绿色设计理念融入产品全生命周期,培育建设一批工业产品绿色设计示范企业、绿色工厂、绿色园区,提升节能环保新产品供给能力和水平。鼓励生产企业采用标准化、模块化零部件,提升可回收性。加快落实生产者责任延伸制度,引导生产企业建立逆向物流回收体系。鼓励龙头企业开展废弃物回收利用,积极利用可再生材料、可降解材料、低碳材料等开发环保新产品。大力推广工业装备再制造,加快工程机械、汽车零部件等领域再制造装备发展,加强再制造产品认证与推广。到2025年,培育建设500个绿色工厂、30个绿色园区。(责任单位:省工业和信息化厅、发展改革委、商务厅、市场监管局)
七、加快培育新业态
顺应制造业数字化、智能化、绿色化、融合化发展新趋势,培育发展数字化管理、平台化设计、智能化制造、网络化协同、个性化定制和服务化延伸等制造业融合新模式、新业态,赋能产业结构升级,促进质量变革、效率变革和动力变革。
(一)深化数字化管理。鼓励企业基于生产、运营数据重构战略布局、运营管理和市场服务,形成数据驱动的高效运营管理模式,提升智能决策、精益制造和精准服务能力。提升企业生产工艺、设备运行、质量检测等生产环节数字化水平,打通生产侧数据链,实行设备间实时数据交互与协同生产,实现产品制造环节动态调度。鼓励企业打通物料采购、产品销售、客户管理、供应链管理等运营环节业务侧数据链,打造数字化驾驶舱,实现经营管理可视化和透明化。到2025年,全省规模以上工业企业关键工序数控化率达到58%。(责任单位:省工业和信息化厅)
(二)开展平台化设计。加快工业设计平台化建设,发展轻量化设计、并行设计,提升研发质量和效率。大力发展无实物样机生产等虚拟制造新业态,推进设计与工艺制造、运维一体化,缩短新产品研发周期。建设工业设计资源数据库、工程实验室等服务平台,发展供应商参与设计、用户反馈设计等新模式。鼓励龙头企业开放技术和资源,面向行业企业提供设计工具、计量测试、成果转化与推广等服务。到2025年,全省规模以上工业企业数字化研发设计工具普及率达到85%。(责任单位:省工业和信息化厅、科技厅)
(三)实施智能化制造。开展智能制造提升行动,推广应用新一代信息技术,建设行业领先的智能车间、智能工厂、智能应用场景。支持企业对资源配置、生产过程实时管控,打造示范引领作用强、综合效益显著的智能车间。聚焦生产全流程、管理全方位、产品全生命周期,支持企业建设装备互联、系统互通、数据共享的智能工厂。支持企业通过精益生产管理、工艺过程控制优化、设备协同作业,建设智能应用场景。到2025年,累计建成1000个智能车间、400个智能工厂,实现重点行业规模以上工业企业智能应用场景全覆盖。(责任单位:省工业和信息化厅、通信管理局)
(四)促进网络化协同。聚焦企业间数据互通和业务互联等方向,推动供应链上下游共享各类资源,实现网络化协同设计、生产和服务。支持骨干企业建设协同研发设计平台,培育智能创作、云端展示、交互媒体等新业态,提高协同设计和快速服务能力。引导制造业企业、信息服务业企业、科研机构等跨界协作,建设共享制造平台,整合生产制造闲置资源,建设产业生态供给资源池,实现弹性匹配、动态共享。鼓励龙头企业与高校、科研机构加强合作,建立创新中心、产业研究院等机构,搭建行业服务平台,提升专业化协同服务能力。到2025年,培育一批具有高度协同性的共享制造平台。(责任单位:省工业和信息化厅)
(五)发展个性化定制。面向消费者个性化需求,推动企业实现供需精准对接和高效匹配。鼓励企业搭建个性化定制平台及模型库,形成个性化定制体系。推动组件标准化、配件精细化、部件模块化、装配柔性化和产品个性化,发展大批量个性化定制。推动服装、家居等面向终端消费领域开发定制解决方案,鼓励电子、汽车、工程机械等高端消费领域提升产品模块化设计、定制化服务能力。到2025年,培育一批柔性制造示范企业。(责任单位:省工业和信息化厅)
(六)推动服务化延伸。推动制造业向“微笑曲线”两端延伸发展,提高企业竞争力和市场占有率。鼓励企业运用互联网开展在线增值服务,发展设备健康管理、产品远程运维等,向出售“产品+服务”转变。加强工业领域工程服务商深化数字仿真、制造信息建模等技术应用,提升工厂建设、运维数字化水平,向“工程建设+运维服务”转变。支持企业提高资源整合能力,提供一体化系统解决方案,开展总集成总承包服务,建设“硬件+软件+平台+服务”集成系统,为客户提供端到端系统集成服务。到2025年,建设400家服务型制造示范企业(平台)。(责任单位:省工业和信息化厅、发展改革委)
八、组织实施
(一)加强组织领导。充分发挥省制造强省建设工作机制作用,统筹谋划全省制造业“六新”突破工作,强化部门间横向统筹,形成推进合力。建立专家咨询机制,组织国内知名专家、学者开展专题调研,提供技术预测和政策建议。各地、各部门要结合实际,研究制定政策措施,加大工作推进力度,确保落到实处。(责任单位:省工业和信息化厅,各省辖市政府,济源示范区、航空港区管委会)
(二)加强政策支持。发挥省级财政专项资金引导作用,统筹实施重点产业链高端化、智能化、绿色化全链式改造提升若干政策,围绕制造业“六新”领域开展关键核心技术攻关和重大项目建设。支持企业申报国家产业基础再造和制造业高质量发展、国家重点研发计划等国家专项,落实企业研发费用税前加计扣除等政策,支持企业加快“六新”突破。(责任单位:省工业和信息化厅、财政厅、科技厅、税务局、自然资源厅)
(三)强化金融服务。充分利用地方政府专项债券、中长期贷款等政策工具,发挥省新兴产业投资引导基金、创业投资引导基金等作用,引进和投资新兴产业项目。鼓励金融机构开展创新金融产品服务,加大项目信贷支持力度,支持企业以债转股、股权出让、整体上市等方式融资。落实首台(套)、首批次、首版次保险补偿政策,鼓励政府、社会资本、保险机构等联合建立保险补偿机制。(责任单位:省财政厅、工业和信息化厅、地方金融管理局、发展改革委、人行河南省分行、河南证监局、金融监管总局河南监管局)
(四)突出人才支撑。开展顶尖人才突破行动、领军人才集聚行动、潜力人才筑基行动,以“六新”领域高层次和急需紧缺人才为重点,依托“中原英才计划”、中国·河南招才引智创新发展大会等平台,加快延揽一批领军人才、创业团队携带知识产权、技术来豫发展。建立便捷、高效的人才服务网络,不断加强产业人才生活服务配套、住房医疗保障。推动省内有条件的高校开展校企合作,培养符合“六新”需求的创新型、复合型、应用型高素质人才。(责任单位:省人力资源社会保障厅、教育厅、工业和信息化厅)
附件:重点事项清单附件
重点事项清单
